Een gelaccu is een onderhoudsvrije, afgesloten stroombron. Hij wordt gebruikt in diverse elektrische apparaten, met name in transportmiddelen. Gelaccu's worden vervaardigd met behulp van geltechnologie. Ze worden ook wel heliumaccu's genoemd. Dit betekent echter niet dat ze helium bevatten; de elektrolyt is simpelweg een gelachtige substantie.
Deze energieopslagapparaten bieden veel voordelen ten opzichte van loodzuur- en AGM-accu's. Dankzij hun afgesloten ontwerp kunnen ze in elke positie worden gebruikt. Beschadiging van de behuizing voorkomt lekkage van vloeistof. Ze zijn trillingsbestendig en hebben een lange laad-/ontlaadcyclus. Opladen gaat snel en er komen geen gassen vrij. Daarom wordt dit type als het meest betrouwbare beschouwd.
- Technische kenmerken van de gelaccu
- Wat is gel?
- Geschatte parameters van gelbatterijen
- Markering van gelaccu's
- Levensduur van een gelaccu
- De belangrijkste redenen voor snelle slijtage van een gelaccu
- Gel-accu ontwerp
- Werkingsprincipe
- Hoe test je thuis een gelaccu?
- Testen met een vorkheftruck
- Soorten gelbatterijen
- Voordelen en nadelen van gelaccu's
- Voordelen
- Nadelen
- Hoe onderhoud je een gelaccu?
- Opslag- en gebruiksomstandigheden voor gelaccu's
- Een gelaccu opladen
- Hoe lang duurt het om een gelaccu op te laden?
- Oplader voor gelaccu's
- Sojoez VS-2410A
- Omnicharge 12-40
- Schematisch diagram van een lader voor gelaccu's
- Elektrolyt vervangen in een gelaccu
- Waar wordt een gelaccu gebruikt?
- Hoe kun je een gelaccu onderscheiden van een loodaccu?
- Wat is het verschil tussen een gelaccu en een loodaccu?
- Fabrikanten
- VARTA ULTRA DYNAMIC
- Accu van Optima Yellow Top
- Gelaccu DELTA GX 12-60
- Productie van gelbatterijen
- Video over gelaccu's
- Hoeveel kost een gelaccu?
- Recensies van gelaccu's
- Vorst en een gelaccu
- Hoe kies je een gelaccu?
- Welke accu moet ik kiezen: een gelaccu of een loodaccu?
Technische kenmerken van de gelaccu
In dit gedeelte worden de basisparameters beschreven.
Wat is er gebeurd? Gel?
Dit is een elektrolyt ingesloten in een gel. De geltechnologie is gebaseerd op siliciumdioxide. De gel zorgt voor uitstekend contact en voorkomt kortsluiting tussen de platen. Het is vergelijkbaar met een spons die water absorbeert. De gelachtige consistentie van de gel houdt de inhoud op zijn plaats. Dit voorkomt dat de platen loslaten.
Dit type batterij maakt gebruik van gezuiverd lood, dat een lage weerstand heeft, waardoor snel ontladen en opladen mogelijk is.
De gelaccu zit in een niet-verwijderbare behuizing. Deze mag onder geen enkele omstandigheid worden gedemonteerd. Dit kan het microklimaat verstoren en het gas vrijmaken dat de platen beschermt tegen oxidatie. Dit gas zorgt er ook voor dat de accu 100% van zijn capaciteit behoudt. Zelfs als de accu beschadigd raakt, blijft hij functioneren, zij het met 30% minder vermogen. Uiteraard zal de levensduur hierdoor wel korter worden.
Geschatte parameters van gelbatterijen
- Capaciteit van 20 tot 200 A/u.
- Huidige sterkte.
- Nominale spanning 12 volt.
- Het gewicht hangt af van de capaciteit, meestal begint het bij 5 kg.
- Afmetingen. Elk model heeft zijn eigen afmetingen. De DELTA GEL 12-20 is 158 mm lang, 77 mm breed en 167 mm hoog.
- Bedrijfstemperatuur.
- Levensduur: 5 – 12 jaar.
- De maximale laadstroom voor sommige modellen bedraagt 30 ampère.
De startstroom of maximale ontlaadstroom ligt tussen de 550 en 950 A.
Markering van gelaccu's
Het label bevat de meest gangbare markeringen. Deze omvatten voornamelijk de spanning in volt, de capaciteit in ampère-uur en het type. Je kunt zien of het een gelaccu is aan de aanduiding "GEL".
Er zijn 4 soorten benamingen:
- Russisch.
- Aziatisch.
- Europese.
- Amerikaans.
Soms zie je iets als 60 A/h. Dit betekent dat de batterij 1 ampère stroom kan leveren gedurende 60 uur.
Naast dit label kunt u ook de ontlaadstroom of startstroom vinden. Een gelaccu met een startstroom van 200 ampère kan bijvoorbeeld geen dieselmotor starten. Een accu van 500 ampère daarentegen kan vrijwel elke motor van stroom voorzien, zelfs bij vrieskou. Mits de accu natuurlijk in goede staat verkeert.
Naast het bovenstaande vermeldt de fabrikant ook de productiedatum en de levensduur van de behuizing. De naam van de fabrikant is eveneens zichtbaar.
Hieronder staat een voorbeeld van een batterijmerk. DeltaDe belangrijkste markeringen worden weergegeven.
Levensduur van een gelaccu
Doorgaans is de levensduur 10 jaar. Soms claimt de fabrikant 15 jaar. De minimale levensduur is 5 jaar. Deze kan echter ook afhangen van het aantal laad- en ontlaadcycli.
| Cycli | Percentage van de ontslagen |
| 350 keer | 100% |
| Ongeveer 550 | 50% van het nominale vermogen |
| Rond de 1200 | 30% |
Door strikte naleving van de bedrijfsomstandigheden kan de G-Klasse meer dan 7 jaar meegaan.
De belangrijkste redenen voor snelle slijtage van een gelaccu
- De batterij wordt herhaaldelijk te weinig opgeladen.
- Langdurig gebruik zonder loskoppeling van de oplader terwijl de batterij al opgeladen is.
- Scherpe en frequente temperatuurschommelingen, met name dalingen tot -30°C en stijgingen tot +50°C. Hoge temperaturen versnellen de corrosie van de geleidende platen.
Gel-accu ontwerp
Deze accu maakt gebruik van GEL-technologie, die voorkomt dat de elektrolyt zich verspreidt en de lading behoudt. EMFéén aparte cel van 2,1 volt.
Hieronder ziet u de structuur van 12V gelaccu's.
Er zijn twee soorten vergelijkbare vermogenselementen te koop: elementen met elektroden in de vorm van spiralen en elementen met elektroden in de vorm van platen.
De gelaccu is als volgt samengesteld:
- Positieve en negatieve cijfers.
- Kader.
- Scheider.
- Steunprisma's.
- Het deksel.
- Looden rooster.
- Afgedichte kleppen.
- Een speciaal elektrolyt gemengd met siliciumdeeltjes of een andere stof. Hierdoor krijgt het een gelachtige consistentie. Siliciumdioxide reageert niet met zwavelzuur en heeft daarom geen negatieve invloed op de algehele prestaties van de batterij.
- Gasuitlaatsysteem.
Tussen de elektroden bevinden zich scheidingswanden. Deze zijn gemaakt van glasvezel. Dit materiaal heeft kleine poriën die voorkomen dat de pasta-achtige vloeistof zich verspreidt. Dit ontwerp verbetert de prestaties van de batterij. De dicht opeengepakte elektrodeplaten verhogen ook de efficiëntie. Ze zijn gemaakt van hoogwaardig lood.
Werkingsprincipe
Het proces van elektriciteitsopwekking is gebaseerd op de interactie van de elektrolyt met de platen. In deze batterij is de energiebron een zuur dat een siliconenverbinding bevat. Deze verbinding zet het zuur om in een gel. Ook gedestilleerd water is aanwezig.
Tijdens het gebruik van een batterij oxideren sommige platen ALTIJD, terwijl andere ALTIJD herstellen!
Hoe test je thuis een gelaccu?
Een standaard tester/multimeter volstaat. Hier volgt de testprocedure:
- Verwijder het batterijklepje, indien aanwezig.
- Koppel eerst de minpooldraad los van de aansluiting en vervolgens de pluspooldraad.
- Schakel het meetapparaat over naar de spanningsmeetmodus.
- Zorgvuldig observeren polariteitSluit de meetpennen van het apparaat aan op de accupolen.
- Het spanningsniveau wordt op de indicator weergegeven.
Als U 12,8-12,9 volt is, dan is dat normaal.
12,6 V geeft aan dat de batterij voor ongeveer 75% is opgeladen. Een spanning van 12,3 V geeft aan dat opladen nodig is, omdat de batterij dan nog maar voor 50% is opgeladen.
Testen met een vorkheftruck
Bij aankoop wordt de accu getest met een belastingstekker. Dit apparaat verbruikt stroom. Daardoor mag de spanning niet onder de 9 volt zakken. De testduur is 15 seconden volgens de Russische GOST-norm en 30 seconden volgens de Europese norm. Na het loskoppelen van de teststekker moet de spanning weer 12,6-12,7 volt bedragen.
Als na het testen de meetwaarden niet overeenkomen met de vereiste spanning en de spanning lager is dan 9 volt, raden wij de aanschaf van deze accu af. De kans is groot dat de accu lange tijd ongebruikt in een opslagruimte heeft gelegen en dat de capaciteit aanzienlijk is afgenomen.
Op deze manier kan elke consument de functionaliteit van GA controleren.
Soorten gelbatterijen
Er zijn in principe geen specifieke opties. Ze kunnen alleen worden ingedeeld op basis van fabrikant, spanning en productiemethode.
Verkrijgbaar in 2 versies:
- Spiraalvormig – de platen zijn in een spiraalvormig patroon gerangschikt. De separator, samen met de elektrolyt, is geconcentreerd in het midden van de gehele spiraalstructuur.
- Plaat - de gelatineachtige vulling bevindt zich tussen platte platen, zoals in een conventionele batterij.
Afhankelijk van het spanningsniveau zijn er:
- 24 volt. Ze zijn ontworpen voor vrachtwagens en speciale voertuigen.
- 12V. Deze accu's zijn ideaal voor motorfietsen, auto's, boten, sneeuwscooters, ATV's, enz.
- 6-volt accu. Vereist voor scooters, buggy's, bromfietsen en andere kleine voertuigen.
Capaciteit De capaciteit van dergelijke stroombronnen bedraagt 200 A/h.
De fabrikanten worden aan het einde van het artikel besproken.
Voordelen en nadelen van gelaccu's
Wat maakt deze energiebron zo geweldig? Hieronder bespreken we de belangrijkste voor- en nadelen van gelaccu's.
Voordelen
- De dichtheid is in elke positie hetzelfde.
- Milieuvriendelijk.
- De gel voorkomt dat gas het oppervlak van de batterij bereikt.
- Heeft een lange levensduur.
- Bestand tegen diepe ontlading. De gel helpt de vorming van loodoxidesulfaatkristallen te voorkomen, die de stroomtoevoer kunnen blokkeren. Vermijd echter dat een 12-volt gelaccu sterk ontlaadt, aangezien dit de levensduur verkort.
- Klein formaat. Dit wordt bereikt door de spiraalvormige opstelling.
- Houdt de lading lang vast.
- Gemakkelijk te onderhouden.
- Minder gevoelig voor extra krachtige voertuiguitrusting.
- Kan tot wel 1000 laad-ontlaadcycli doorstaan.
- Ze zijn in staat zichzelf te herstellen nadat hun reserve is uitgeput! Dit geldt met name na langdurige pogingen om de motor te starten. Daarom worden ze soms ook wel tractie-gelaccu's of startaccu's genoemd.
- Het risico dat platen eraf vallen is vrijwel nihil.
- Het is niet nodig om gedestilleerd water toe te voegen.
- De levensduur bedraagt meer dan 7 jaar.
- De afhankelijkheid van de elektrolytdichtheid van de laadstatus is bij deze batterijen veel zwakker dan bij andere batterijen.
- Je kunt er lang mee doen zonder op te laden.
- Lage interne weerstand van 3-4 mOhm. Deze bepaalt de stroomsterkte.
- Zwak gevoelig voor sulfatering.
- Snel opladen dankzij het gebruik van snellaadkabels in het ontwerp.
- Je kunt een gelaccu binnenshuis gebruiken. Hij stoot geen gas uit.
De gellaag bedekt de loodplaten en voorkomt dat ze loslaten. Dit vermindert de ontlading zelf en het risico op interne kortsluitingen.
De gassen die zich binnenin vormen, ontsnappen niet. Ze vormen bubbels. Hierdoor kan de behuizing volledig luchtdicht worden afgesloten. Na verloop van tijd zou er gas ophopen en de behuizing uitzetten. Daarom hebben fabrikanten hier rekening mee gehouden en de behuizingen voorzien van speciale ventielen. Door deze te openen, kan overtollige druk worden afgevoerd zonder dat de vloeistof eruit loopt.
Door de volledig afgesloten behuizing worden deze accu's ook wel onderhoudsvrije accu's genoemd. loodzuuraccu's.
Nadelen
- Kan niet goed tegen overladen. Dit kan de levensduur van de accu verkorten. De interne spanning moet gestabiliseerd worden. Een gelaccu met een nominale spanning van 12,6 volt kan niet worden opgeladen met 14,5 volt.
- Hoge prijs. De prijs ligt doorgaans tussen de 600 en 77.000 roebel. Het hangt allemaal af van het merk, de capaciteit en de spanning. Het is tegenwoordig onwaarschijnlijk dat je een goedkope gelaccu zult vinden.
- Ze zijn slecht bestand tegen lage temperaturen. Bij strenge vorst verliezen ze sneller hun lading dan conventionele loodzuuraccu's. Ze worden ook brozer.
- Je moet het laadniveau regelmatig controleren.
- Plotselinge spanningspieken verkorten de levensduur.
- Beperking van de laadstroom. De optimale stroomsterkte voor gelaccu's is 10% van de capaciteit in Ah.
- Het gebruik van een batterij bij zeer hoge temperaturen zorgt ervoor dat de elektrolyt vloeibaar wordt. Dit proces is onomkeerbaar.
- Angst voor kortsluiting. Dit kan er zelfs toe leiden dat ze uitvallen.
- Het regelrelais kan het apparaat uitschakelen als de uitgangsspanning hoger is dan 14 volt. De gel zal dan gewoon smelten.
- Soms is het nodig om extra beveiligingsklemmen met een regelrelais aan te schaffen. Dit voorkomt dat de accu overbelast raakt.
Hoe onderhoud je een gelaccu?
Sommige consumenten schrijven negatieve recensies over dit type batterijen. Deze hebben meestal te maken met het smelten van de gel en de daaropvolgende prestatievermindering van het apparaat. De meeste consumenten negeren echter de onderstaande gebruiksvoorwaarden. Als deze niet worden opgevolgd, zal de gelbatterij een korte levensduur hebben.
Het gas dat in de batterij ontstaat, ontsnapt niet. Daarom is het niet nodig om de openingen constant te controleren op reinheid. Bij ongunstige temperaturen, zoals vrieskou, daalt de capaciteit van de batterij met 19%. Dat is geen enorm verschil.
Deze accu vereist geen speciale zorg. Zorg er alleen voor dat u hem niet overlaadt of oververhit. Maak het oppervlak schoon en verwijder stof en vocht. Pas op dat u geen kortsluiting veroorzaakt. Deze accu is bijzonder onderhoudsvriendelijk. Hij start een auto zelfs nog na drie jaar ongebruikt in de kast.
Opslag- en gebruiksomstandigheden voor gelaccu's
Deze apparaten zijn niet bijzonder veeleisend, maar er zijn wel een paar regels die je moet volgen.
- Vermijd overladen. De spanning mag niet hoger zijn dan 14,4 volt. Anders begint de elektrolyt te verdampen, wat de batterij beschadigt.
- Het product moet worden bewaard bij temperaturen tussen -35 en +50 graden Celsius. Deze periode mag niet langer dan 6 maanden duren.
- Hoewel de fabrikant stelt dat diepe ontlading niet schadelijk is, is het beter om het zover te laten komen.
Een gelaccu opladen
Normaal oplader Dit type batterij is niet geschikt. Je hebt een batterij nodig waarmee je de stroom en spanning kunt regelen. Anders kun je de stroombron beschadigen.
Algoritme voor het opladen van een gelaccu
- Draai de stekkers los.
- Stel de gewenste spanning en nulstroom in op de lader.
- Sluit de laadklemmen aan op de stroombron en let daarbij op. polariteit.
- Stel de parameters voor de laadstroom in.
- Controleer de waarden regelmatig. Laat de accu niet onbeheerd achter! 😊 Als je spanningspieken opmerkt, koppel de accu dan los. oplader uit een actuele bron.
Hoe lang duurt het om een gelaccu op te laden?
Veel experts raden aan om de batterij gedurende de dag op te laden. Tijdens dit opladen moet de stroomsterkte geleidelijk worden verlaagd, terwijl de spanning in de gaten moet worden gehouden. Deze aanpak verlengt de levensduur van de batterij aanzienlijk en zorgt ervoor dat deze in slechts 12-15 uur volledig is opgeladen.
Tijdens het opladen kan de spanning boven normaal oplopen. Om dit te verlagen, moet u de stroomsterkte verminderen.
Het gebruik van gel zorgt voor een betere en snellere lading.
Oplader voor gelaccu's
Er zijn tegenwoordig veel opladers op de markt. Batterijen die gebruikmaken van GEL-technologie vereisen echter een speciale oplader.
Sojoez VS-2410A
Omnicharge 12-40
Dit is een tamelijk krachtig en duur apparaat.
Zo kan iedereen een gelaccu weer tot leven wekken met behulp van een oplader!
Voordat u een oplader koopt, moet u ervoor zorgen dat deze:
- Schakel de stroomtoevoer automatisch uit zodra het laadproces is voltooid.
- Biedt bescherming tegen oververhitting.
- Zorgt voor een stabiele spanning.
- Het apparaat beschikt over temperatuurcompensatie, wat betekent dat het de laadparameters aanpast aan de omgevingsomstandigheden.
- Kan de stroomsterkte regelen.
De aanbevolen laadspanning staat meestal vermeld op de accubehuizing na de tekst "Cyclisch gebruik". Gelaccu's zijn ontworpen voor druppelladen. De benodigde spanning hiervoor staat aangegeven naast de regel "Standbygebruik".
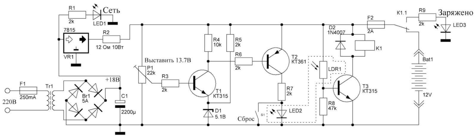
Schematisch diagram van een lader voor gelaccu's
Met behulp van onderstaand schema kan een zelfgemaakte oplader in elkaar worden gezet. Deze is geschikt voor 12-volt accu's met een capaciteit van 7 ampère-uur.
Voor de montage heb je geen zeldzame onderdelen nodig. Die kun je kopen bij een elektronicawinkel of vinden in oude, nog intacte elektronische apparaten.
Meer gedetailleerde informatie over de montage van de lader vindt u in deze artikelen:
- https://www.drive2.ru/b/3121981/
- http://radioskot.ru/publ/zu/zarjadnoe_dlja_gelevykh_akkumuljatorov/8-1-0-822
- http://rustaste.ru/improvised-charger-for-gel-batteries-l200c.html
De laadspanning mag niet hoger zijn dan 14,4 volt! Ze zijn zeer gevoelig voor een verhoogde laadstroom! Als u dit niet doet, kan dit een explosie veroorzaken!!!
Elektrolyt vervangen in een gelaccu
Soms kan een gelaccu een deel van zijn capaciteit verliezen. Dit kan gebeuren als de inhoud uitdroogt. Volg deze stappen om de accu weer bij te vullen:
- Verwijder de dop.
- Verwijder de rubberen pluggen uit de behuizing.
- Zuig 2 blokjes gedestilleerd water op in de spuit.
- Giet het in elk potje.
- Wacht ongeveer 4 uur tot er een reactie optreedt.
- Voeg indien nodig meer gedestilleerd water toe en laat het even staan. Als er te veel water is, giet het dan af.
- Meet de spanning bij de klemmen.
- Plaats de stekkers terug op hun oorspronkelijke plek en sluit het deksel.
- Sluit de voeding aan op de lader.
Bij gelaccu's is het niet nodig om de elektrolytdichtheid te controleren. De gegoten behuizing zorgt ervoor dat er geen efficiëntieverlies optreedt. Alles blijft intact en functioneert ook bij beschadiging.
Waar wordt een gelaccu gebruikt?
Gelaccu's van 6 en 12 volt kunnen worden gebruikt in:
- Schroevendraaiers.
- Ononderbroken stroomvoorzieningen (UPS).
- Auto's.
- Scooters.
- Motorfietsen.
- Sneeuwscooters.
- Quadbikes.
- Ketels.
- Elektrische buitenboordmotoren voor boten.
- Voor zonnepanelen.
- Geschikt voor elektrische rolstoelen.
- Echolood.
- Satellieten.
- Ruimteschepen.
- Militaire uitrusting.
- Straatverlichting.
- Als opslagapparaten voor alternatieve energie uit windturbines.
- Communicatieapparatuur.
- Jetski's.
Hoe hoger de ontlaadstroom of startstroom, hoe krachtiger de batterij.
Hoe kun je een gelaccu onderscheiden van een loodaccu?
De GEL-accu is oorspronkelijk ontwikkeld voor militaire doeleinden. Zelfs bij beschadiging kan dit type accu nog lange tijd blijven functioneren.
Je kunt zien of een batterij een gelbatterij is door naar het label op het apparaat zelf te kijken. Daarop staat "GEL" op de behuizing.
Wat is het verschil tussen een gelaccu en een loodaccu?
Het belangrijkste verschil met een conventionele accu is de aanwezigheid van een dichte elektrolyt. Hierdoor kan de accu zelfs ondersteboven worden gebruikt. Hij werkt dan nog steeds, in tegenstelling tot een loodaccu. Bij een loodaccu veranderen zowel de ladingsdichtheid als de spanning direct. Bij een gelaccu blijft alles onveranderd.
Voor auto's met nauwkeurige elektronische componenten zijn gelaccu's het meest geschikt.
Fabrikanten
Bedrijf VARTA ULTRA DYNAMISCH
Gelbatterijen van Varta bedrijfDit is een uitvinding van Duitse ingenieurs. Ze zijn erin geslaagd een betrouwbare batterij te ontwikkelen. De elektrolyt in hun model kan worden opgenomen in een aparte separator en verandert direct in een gel. Deze batterij kan in elke positie functioneren. Een nadeel is echter het vermogensverlies bij lage temperaturen. Bovendien is hij duur.
batterij van bedrijven Optima Yellow Top
Dit is een ontwikkeling van Amerikaanse wetenschappers. Zij leerden de platen op een speciale manier te stapelen. Hierdoor konden de batterijen kleiner worden. Ze zijn te herkennen aan hun cilindrische cellen. Deze batterijen met een lage capaciteit hebben een startstroom tot 765 A en kunnen zware belastingen aan. De prijs van deze batterijen ligt rond de 20.000 roebel.
Gelaccu DELTA GX 12-60
De fabrikant belooft een lange levensduur van maximaal 10 jaar. Het apparaat is bestand tegen temperaturen van -40 tot +40 graden Celsius.
Productie van gelbatterijen
Om een dikke vulling te creëren, worden siliciumdeeltjes of een vulmiddel op basis van glasvezel aan de samenstelling toegevoegd. Hoe deze batterijen worden gemaakt, is eigenlijk bedrijfsgeheim. De onderstaande video geeft er wat meer informatie over.
Video over gelaccu's
Hoeveel kost een gelaccu?
De prijzen variëren afhankelijk van de specificaties. Op de huidige markt zijn kleine accu's al verkrijgbaar vanaf 600 roebel. De maximale prijs kan oplopen tot 80.000 roebel. Voor dat bedrag zou je een volledig functionerende motorfiets kunnen kopen.
Recensies van gelaccu's
Er zijn zowel positieve als negatieve recensies online te vinden over dit technologische wonder. Sommige klachten gaan over de gelkap. Maar wie weet, misschien hebben deze gebruikers de gebruiksaanwijzing wel ernstig overtreden. Bijvoorbeeld door het apparaat met een te hoge stroomsterkte op te laden of aan extreme kou bloot te stellen. Vandaar dat ze er niet tevreden over waren.
Een paar screenshots met recensies


Vorst en een gelaccu
De fabrikanten beweren dat het temperaturen tot -50 graden Celsius kan weerstaan. Maar er zijn wel een paar kanttekeningen. En over het algemeen is deze bewering discutabel.
Bij een gemiddelde belasting in koude omstandigheden biedt een gel-autoaccu voordelen ten opzichte van alle andere accutypes. Hij kan bovendien veilig worden opgeslagen bij vriestemperaturen.
Bij temperaturen onder nul daalt de startstroom van een gelaccu aanzienlijk. Dit kan ertoe leiden dat de auto bij extreme kou niet start.
Bij koud weer kan de gel bevriezen. Sommige soorten bevatten echter speciale antivriespoeders. In dat geval zullen de energiekosten echter aanzienlijk hoger liggen.
Hoe kies je een gelaccu?
Voordat u tot aankoop overgaat, dient u op de volgende punten te letten:
- Maximale belastingsstroom.
- Nominale spanning.
- Nominaal capaciteit.
- In welke modus kan het worden opgeladen?
- Duur van de laad-/ontlaadcyclus.
- Bij welke temperatuur kan het gebruikt worden?
- Waarvoor is het bedoeld?
- Ken de afmetingen van de accu, zodat u zeker weet dat deze in de speciale aansluiting in de auto past.
- Zorg ervoor dat de aansluitingen in een handige volgorde zijn geplaatst. Anders moet u de draden naar de accu verlengen.
Je moet ook weten welke spanning je generator produceert. Die mag niet hoger zijn dan 14,4 volt.
Welke accu moet ik kiezen: een gelaccu of een loodaccu?
Hierbij moet je bedenken waar je de accu wilt gebruiken. Voor gebruik in de luchtvaart of op motorfietsen is een gelaccu een uitstekende keuze. Voor een oudere auto zoals een VAZ is een loodaccu beter geschikt. De dynamo kan namelijk een spanning leveren van slechts 16 volt, wat zeer ongeschikt is voor gelaccu's.
Gel is een gevoeligere energiebron en kan bij koud weer uitvallen.
Het hangt er helemaal vanaf waar en onder welke omstandigheden je het wilt gebruiken. Maak dus een weloverwogen keuze!





















